Allgemeines
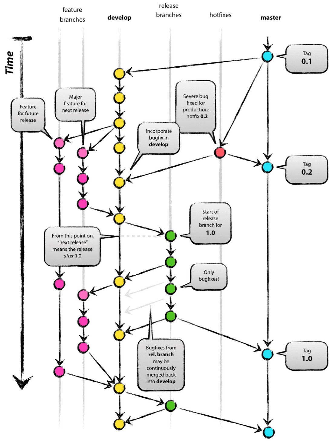
Wir arbeiten mit einem Git-Workflow der folgenden Kombination: Master-/Develop- und Feature-/Hotfix-Branches.
Beim Anlegen eines neuen Git-Repositorys werden folgende Branches vom Entwickler angelegt: master und develop.
Im Master-Branch ist immer der aktuelle Stand des Livesystems bzw. eine Version, die Live gehen soll.
Im Develop-Branch ist immer der aktuelle Stand des Testsystems (h2local.de).
Bei einem neuen Projekt ist es dementsprechend logisch, dass der Master- und der Develop-Branch solange leer bleiben, bis ein Stand ins Test- bzw. Live-System gespielt wird.
Branch-Typ wählen
Es gibt drei Arten von Branch-Typen, die von einem Entwickler zum Arbeiten genutzt werden können.
Feature-Branch
Neue Entwicklungen werden in einem Feature-Branch erstellt. Ein Feature-Branch wird von dem Develop-Branch erstellt. Bevor ein neuer Branch erstellt wird, muss sicher gestellt werden, dass der Develop-Branch auf dem aktuellsten Stand ist. Feature-Branches haben die folgende Konvention: feature/(<ticket number>-)<description>
Beispiele:
- feature/basis
- feature/123-new-mask-element
Hotfix-Branch
Ein Hotfix wird nur erstellt, wenn im Live-System ein Bug ist, der parallel zur Entwicklung im Develop-Branch besteht. Sollte keine paralle Entwicklung stattfinden, wird ein Bugfix-Branch erstellt, der wie ein Feature-Branch funktioniert. Hotfix-Branches haben die folgende Konvention: hotfix/<ticket number>-<description>. Die Ticketnummer ist hier verpflichtend. Wenn kein Ticket vorhanden ist, wird es bei der Teamleitung angefordert.
Beispiel:
- hotfix/124-correct-image-padding
Bugfix-Branch
Ein Bugfix-Branch wird genutzt, wenn ein Fehler im System besteht, der entweder nicht so wichtig ist, als dass es ein Hotfix-Branch sein muss oder aber keine parallele Entwicklung stattfindet. Bugfix-Branches haben die folgende Konvention: bugfix/<ticket number>-<description>. Die Ticketnummer ist hier verpflichtend. Wenn kein Ticket vorhanden ist, wird es bei der Teamleitung angefordert.
Beispiel:
- bugfix/124-correct-image-padding
Wichtige Git-Befehle
Neuesten Stand von einbem Branch ziehen:
git pull origin/developDie aktuellen Orgin Branches vom Server holen:
git fetch
